中国城镇供热协会


2025年6月19日-20日,“第六届智慧供热大会(拥抱AI 共创智慧供热新未来)”在大连市召开。


图片


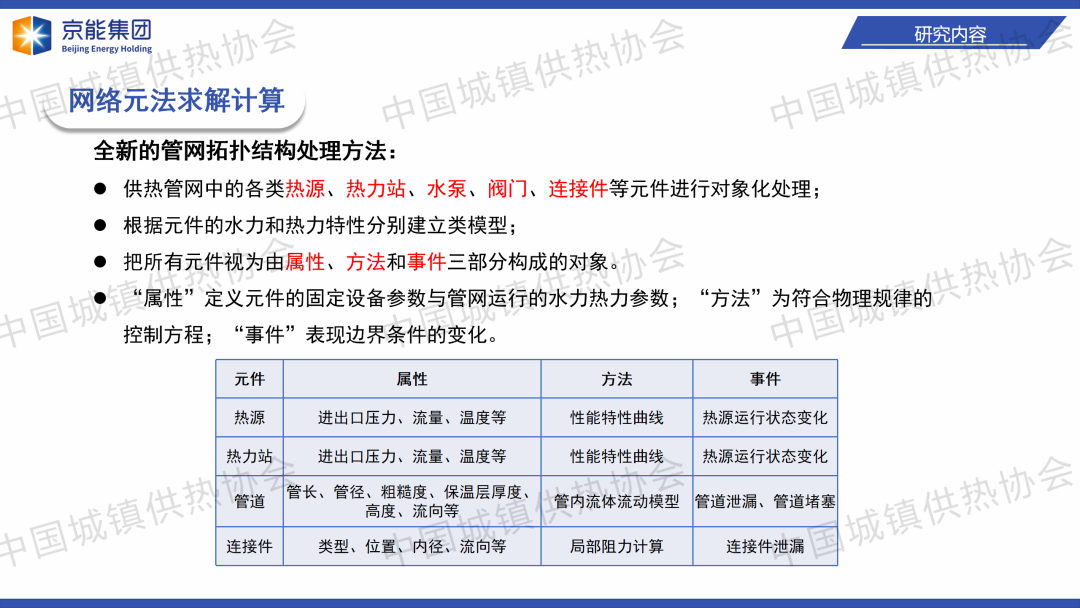
“大数据物联网赋能智慧供热”主题论坛上,北京热力智能控制技术有限责任公司副总经理、高级工程师陈飞介绍了基于数字孪生技术的热力管网漏点定位研究的思路和试验结果。





课件内容分享如下: