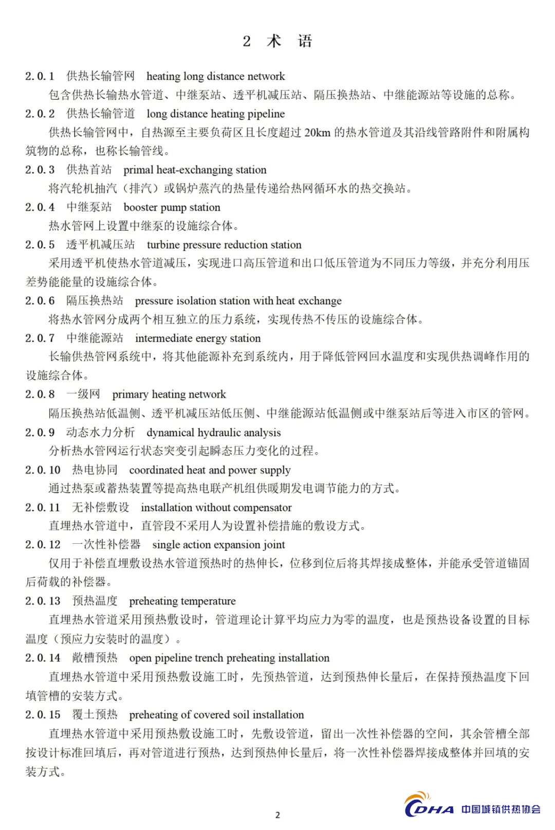
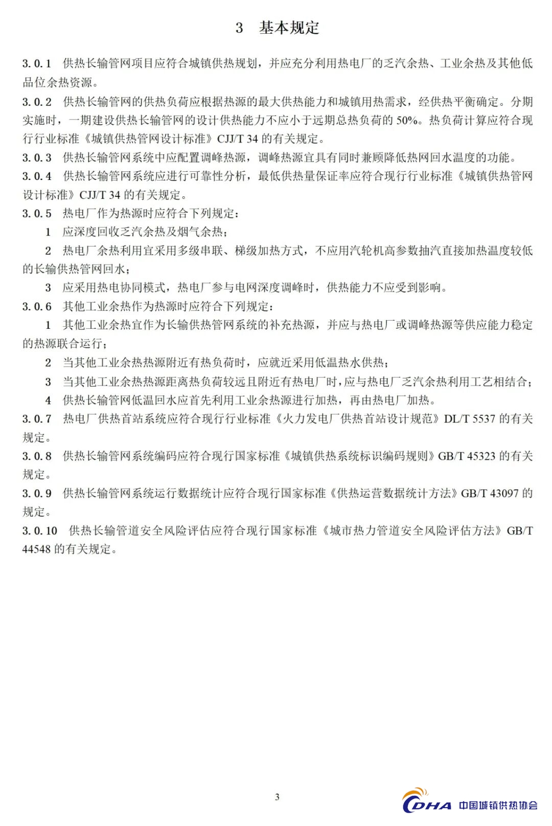
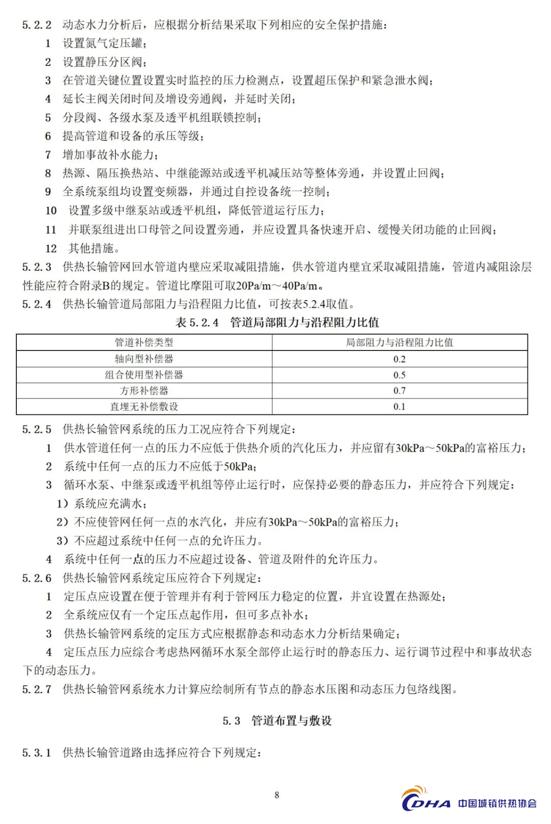
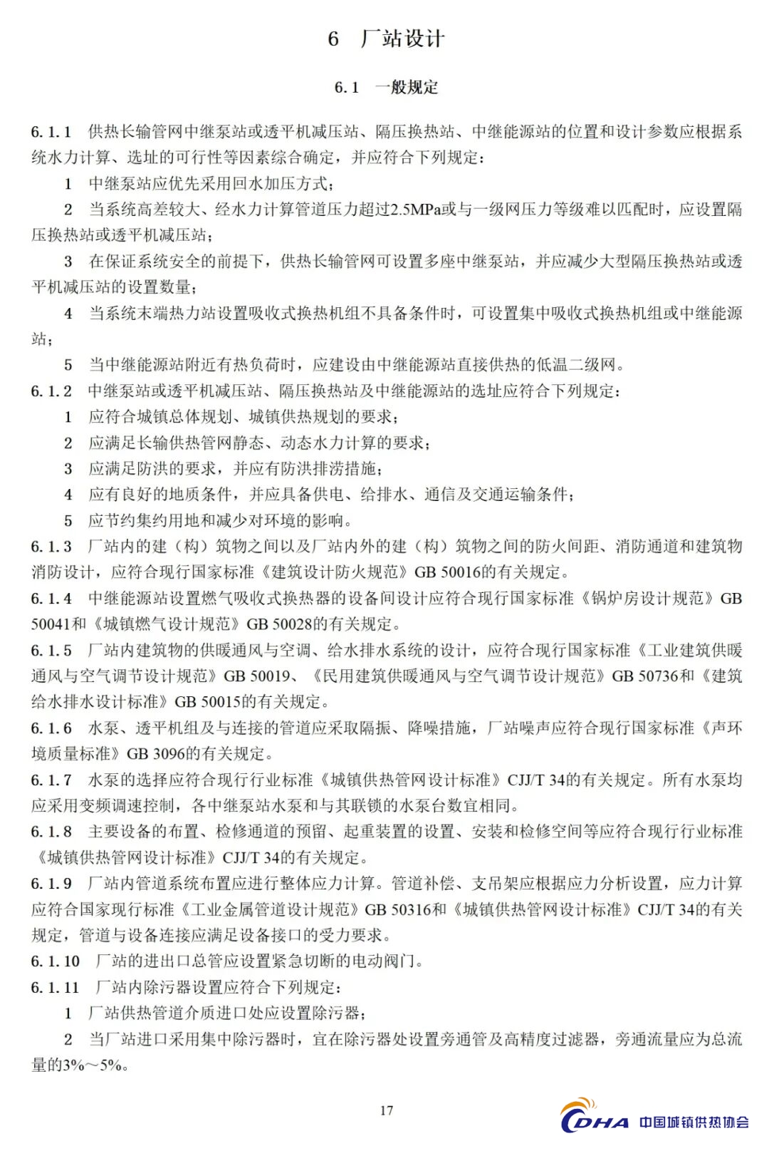
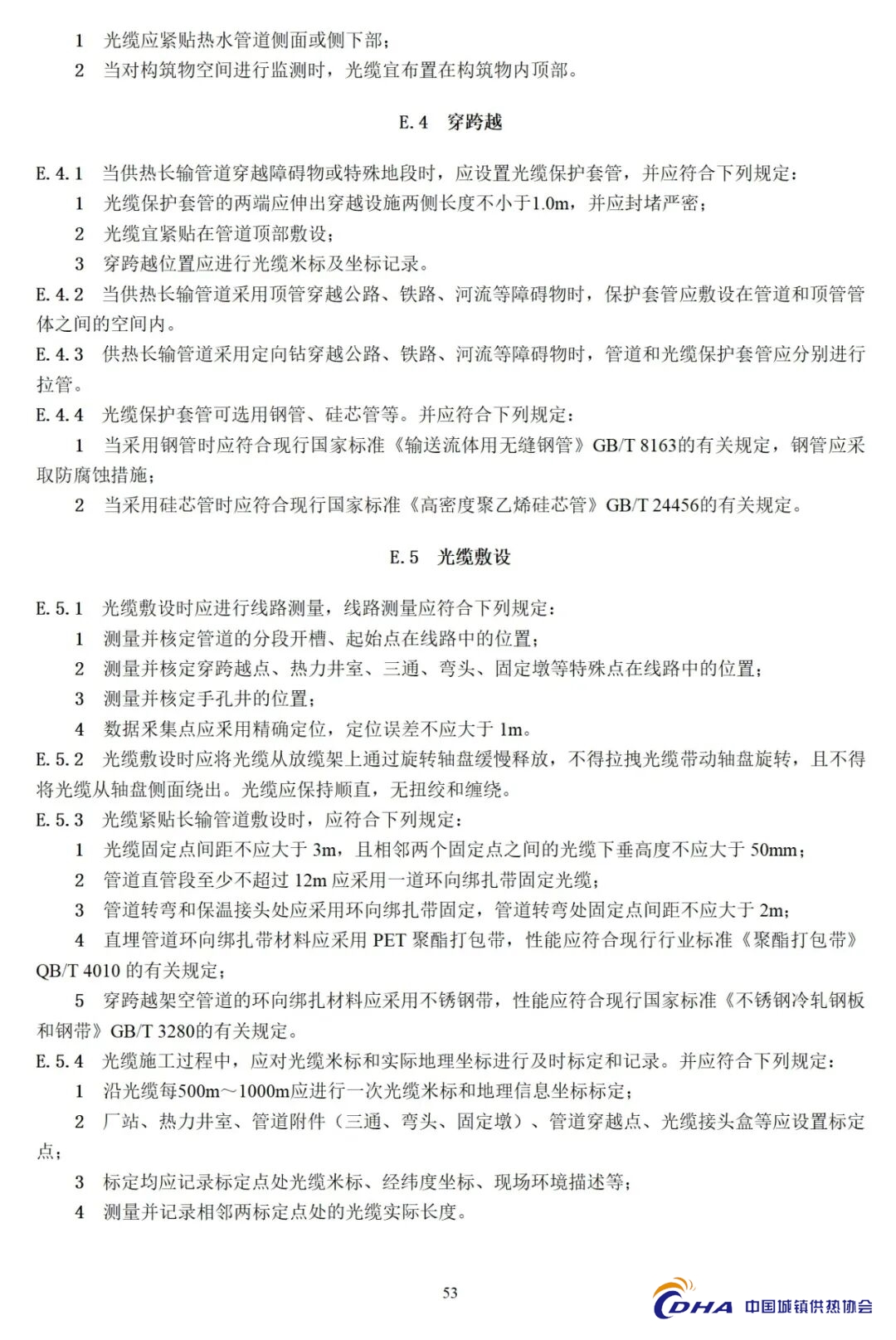
发布日期:2025-12-23

根据《住房城乡建设部关于印发2025年工程建设规范标准编制及相关工作计划的通知》(建标函〔2025〕18号),由中国市政工程华北设计研究总院有限公司负责组织制定的推荐性行业标准《供热长输管网工程技术标准(征求意见稿)》现面向全国有关单位征求意见。请你单位相关专业人员对标准征求意见稿提出书面意见,并将意见于2026年1月17日前邮寄或电子邮件,交送中国市政工程华北设计研究总院有限公司。
联系方式
联系人:王淮
单位:中国市政工程华北设计研究总院有限公司
地址:天津市南开区卫津南路奥体道钻石山星城33号楼
邮编:300381
邮箱:wanghuai2935@163.com
联系电话:13803062935
原文:
https://www.chinagrbz.cn/zhengce_detail/47.html






































































