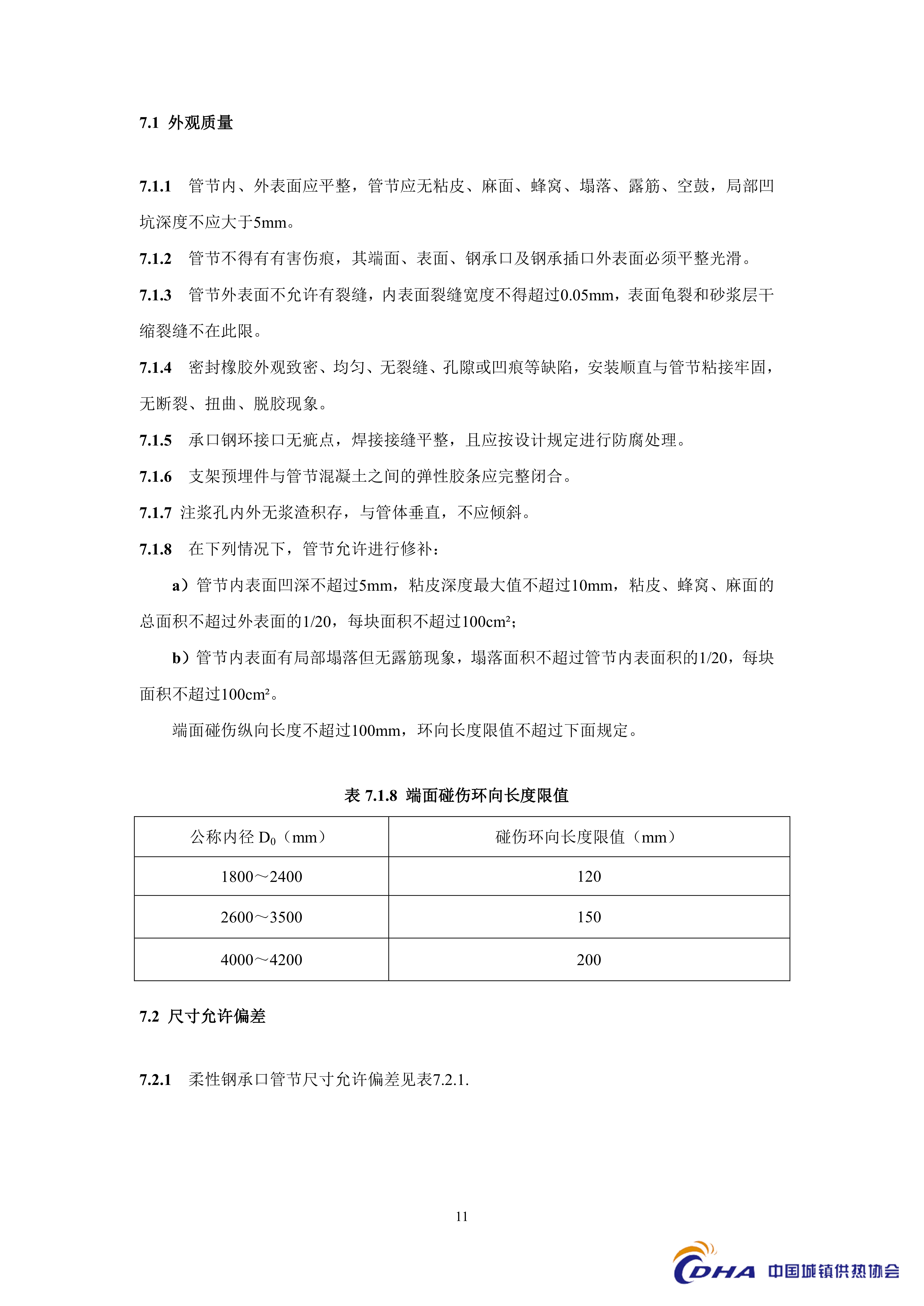
发布日期:2019-07-05
点击下载pdf版通知
点击下载附件1:《供热顶进用钢筋混凝土管》征求意见稿
点击下载附件2:《供热顶进用钢筋混凝土管》编制说明
点击下载附件3:意见反馈表