发布日期:2026-02-01
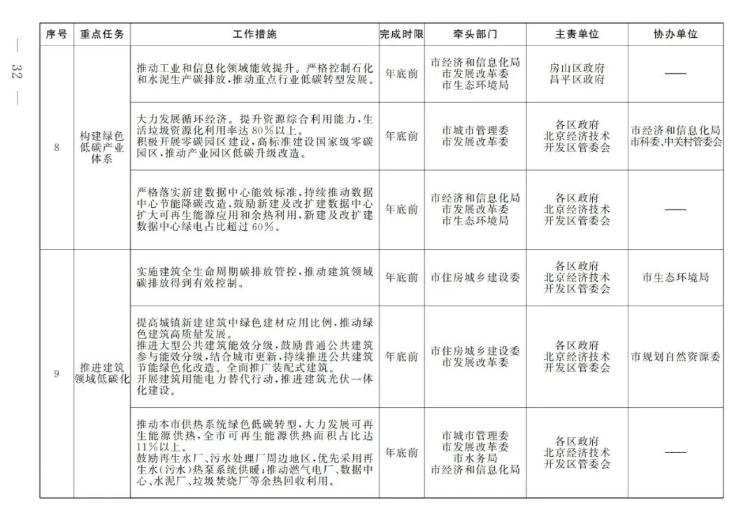
1月26日,北京市人民政府办公厅发布《美丽北京建设2026年行动计划》。《计划》提出,推动北京市供热系统绿色低碳转型,大力发展可再生能源供热,全市可再生能源供热面积占比达11%以上。鼓励再生水厂、污水处理厂周边地区,优先采用再生水(污水)热泵系统供暖;推动燃气电厂、数据中心、水泥厂、垃圾焚烧厂等余热回收利用。
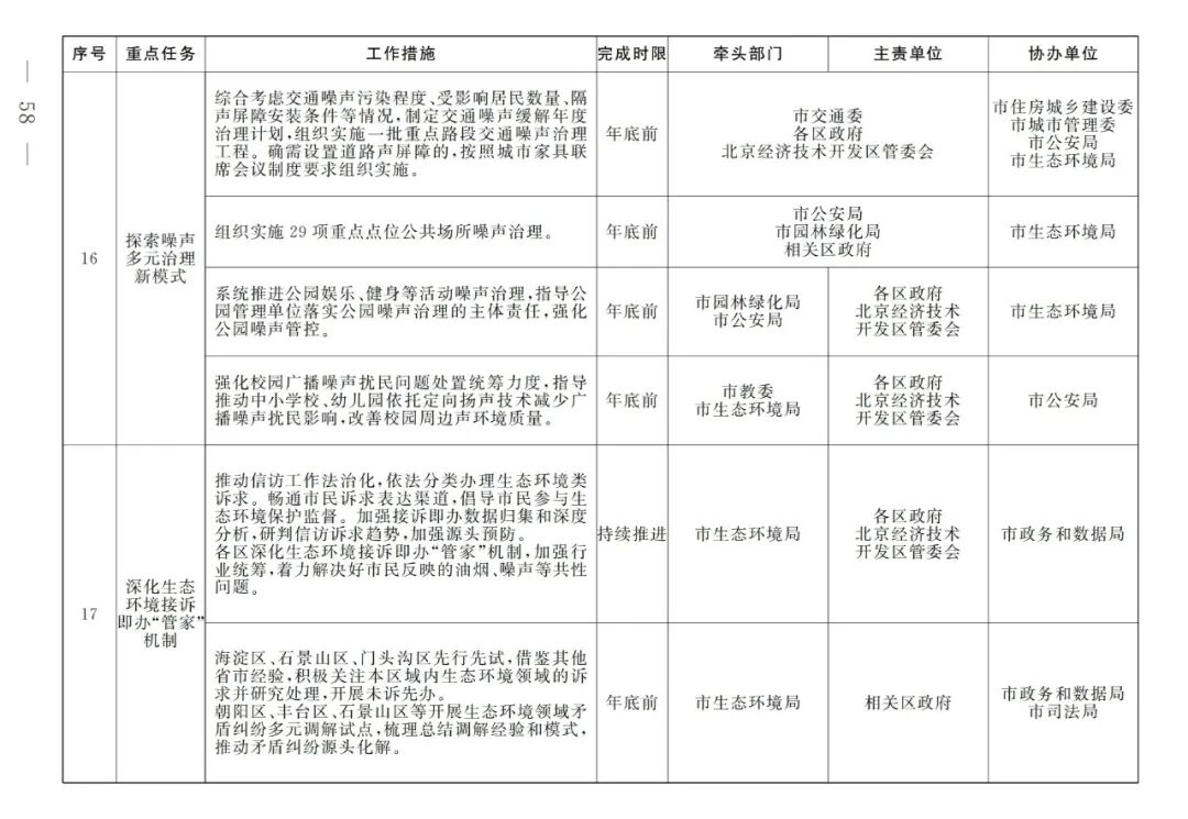
持续开展锅炉使用单位环保绩效分级管理,推动实施耦合新能源供热、深度低氮等工程,力争A级和B级锅炉使用单位累计达到1100家以上。打造“创A”锅炉,朝阳区、海淀区、石景山区、通州区、昌平区、大兴区、怀柔区、北京经济技术开发区至少建设1家环保绩效A级锅炉使用单位,推进既有锅炉耦合新能源供热。其他区积极谋划、科学设计,提前开展“创A”项目储备。

北京市人民政府办公厅关于印发
《美丽北京建设2026年行动计划》的通知
京政办发〔2026〕2号
各区人民政府,市政府各委、办、局,各市属机构:
为全面贯彻党的二十大和二十届历次全会精神,深入贯彻习近平生态文明思想和习近平总书记对北京重要讲话精神,按照党中央、国务院关于推进美丽中国建设的决策部署和市委、市政府相关工作要求,加快经济社会发展全面绿色转型,深入推进美丽北京建设,经市政府同意,现将《美丽北京建设2026年行动计划》印发给你们,请结合实际认真抓好落实。
一是切实提高站位。美丽中国是全面建设社会主义现代化国家的重要目标,美丽北京是北京市率先基本实现社会主义现代化的应有之义、必然要求。2026年是“十五五”规划开局之年,各区、各部门和各单位要深刻理解美丽北京的丰富内涵,准确把握美丽北京建设的各项要求,将美丽北京建设融入经济社会发展全局,一体谋划、部署和推进,助力“十五五”开好局、起好步。
二是全面压实责任。各区、各部门和各单位要按照生态环境保护“党政同责、一岗双责”要求,切实担负起生态文明建设和生态环境保护政治责任,细化措施、狠抓落实,确保圆满完成本行动计划确定的目标任务,并同步做好第三轮中央生态环境保护督察反馈问题整改工作。要加强任务统筹落实,每月第三个工作日前向市生态环境局报送上月工作进展情况。对因工作不力、行政效率低下、履职缺位等导致未完成目标任务的,严格依规依纪追究责任。
三是深化多元协同共治。各区、各部门和各单位要主动向前,深入实施京津冀协同发展战略,纵深推进区域生态环境联建联防联治,加快建设京津冀美丽中国先行区。要推动生态环境保护多元参与,凝聚政府、社会组织、企业、公众等多方合力,引导践行绿色生产生活方式,营造共同参与美丽北京建设的良好氛围,形成全社会共建共治共享格局。
本行动计划自印发之日起实施,《北京市人民政府办公厅关于印发〈推进美丽北京建设持续深入打好污染防治攻坚战2024年行动计划〉的通知》(京政办发〔2024〕4号)同时废止。
北京市人民政府办公厅
2026年1月18日
























































