发布日期:2025-07-01
6月25日,生态环境部发布了《产品碳足迹管理体系建设进展报告2025》,这也是我国首次发布碳足迹管理体系建设进展报告。
《报告》系统梳理了2024年以来各部门在产品碳足迹领域的工作进展,从建立健全管理体系、构建多方参与工作格局、推动规则国际互信、加强能力建设四个方面介绍相关工作成效,并对未来我国产品碳足迹管理体系建设作出展望。
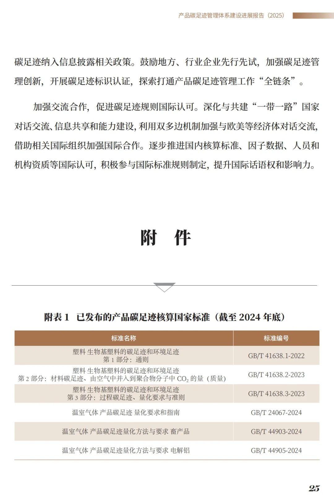
《报告》显示,截至2024年底,我国发布和研制中的产品碳足迹核算国家标准达70余项,发布细分领域产品碳足迹核算团体标准100余项。全国碳足迹管理体系建设迎来良好开局。
下一步,将进一步健全产品碳足迹核算规则标准体系,开展分类指导,推动团标、行标和国标互相衔接、同向发力。按照“急用先行”原则,加快填补重点产品碳足迹核算标准空白,为加快推进我国产品碳足迹管理体系建设工作提供标准化支撑。


























