发布日期:2025-09-23
2025年7月31日,住房和城乡建设部发布《市政公用工程设计文件编制深度规定(2025年版)》,自2025年10月1日起施行。本次修订主要内容包括:
1. 强化安全要求。落实《中华人民共和国安全生产法》《危险性较大的分部分项工程安全管理规定》和《市政公用设施抗灾设防管理规定》,增加特殊结构桥梁、隧道等工程安全监测要求;增加对于改扩建工程的调查、检测、评估要求;增加老旧燃气管道改造工程设计要求;增加相邻既有工程的保护和监测要求。
2. 强化环境保护要求。落实《中华人民共和国环境保护法》和《中华人民共和国固体废物污染环境防治法》,加强生态环境影响分析要求;加强道路交通、桥梁、隧道、燃气、热力工程环境保护的相关要求;增加环境卫生工程废弃物减量化、资源化、过程污染物控制的相关内容。
3. 强化无障碍环境建设要求。落实《中华人民共和国无障碍环境建设法》,加强道路交通、园林绿化等工程的无障碍设计要求。
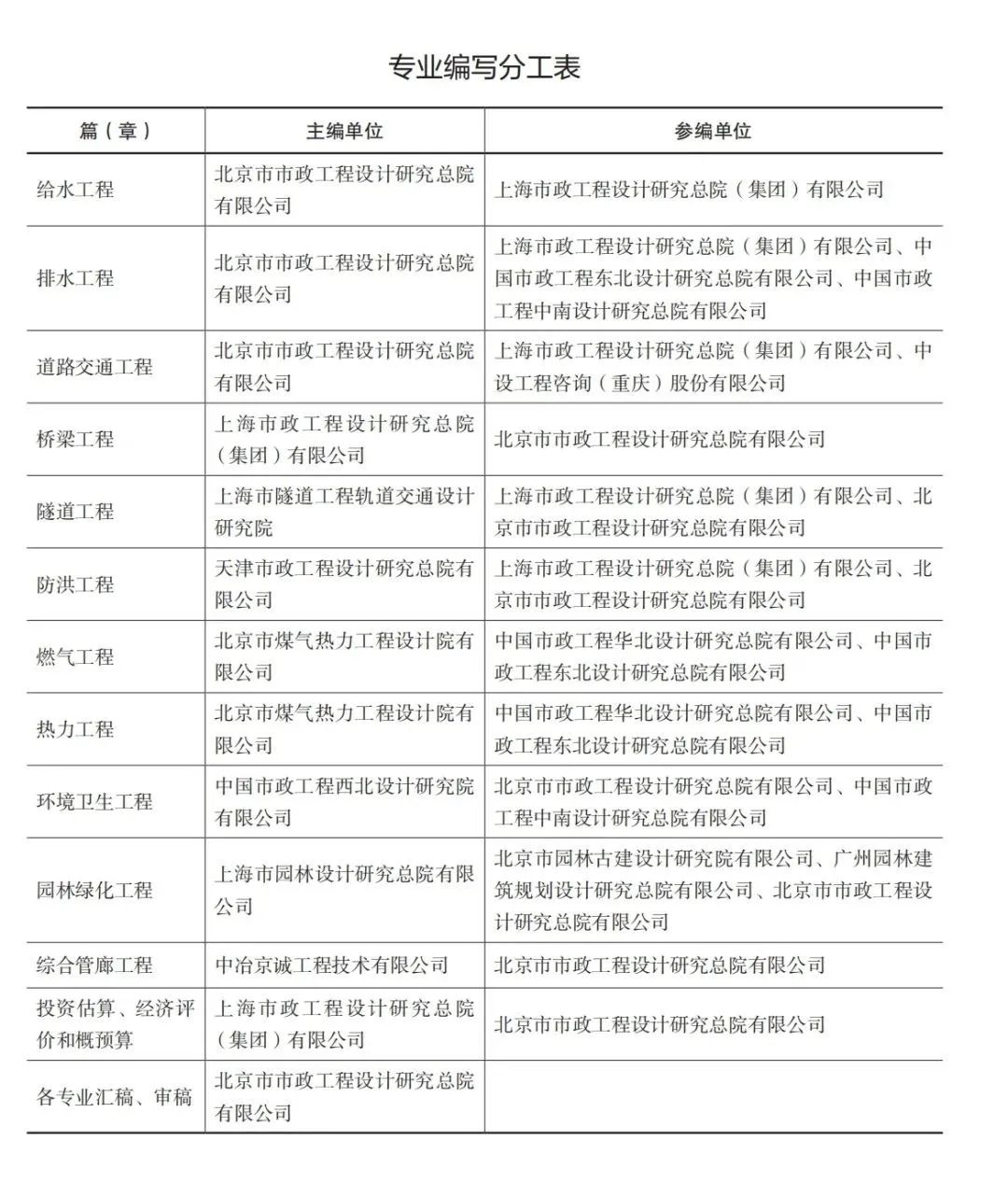
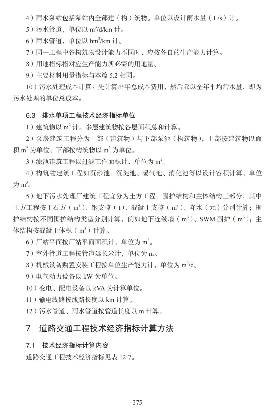
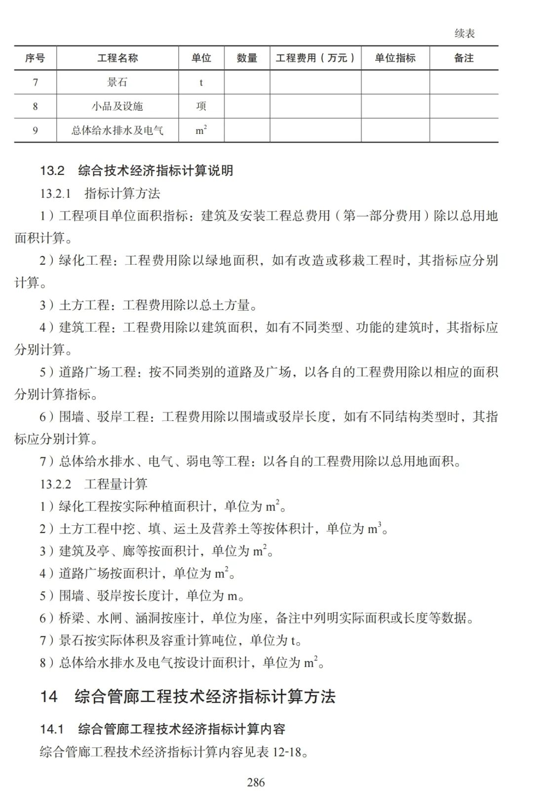
4. 增加综合管廊工程设计文件编制深度规定的内容。
5. 细化可行性研究、初步设计、施工图设计各阶段文件编制深度要求,进一步提升可操作性。
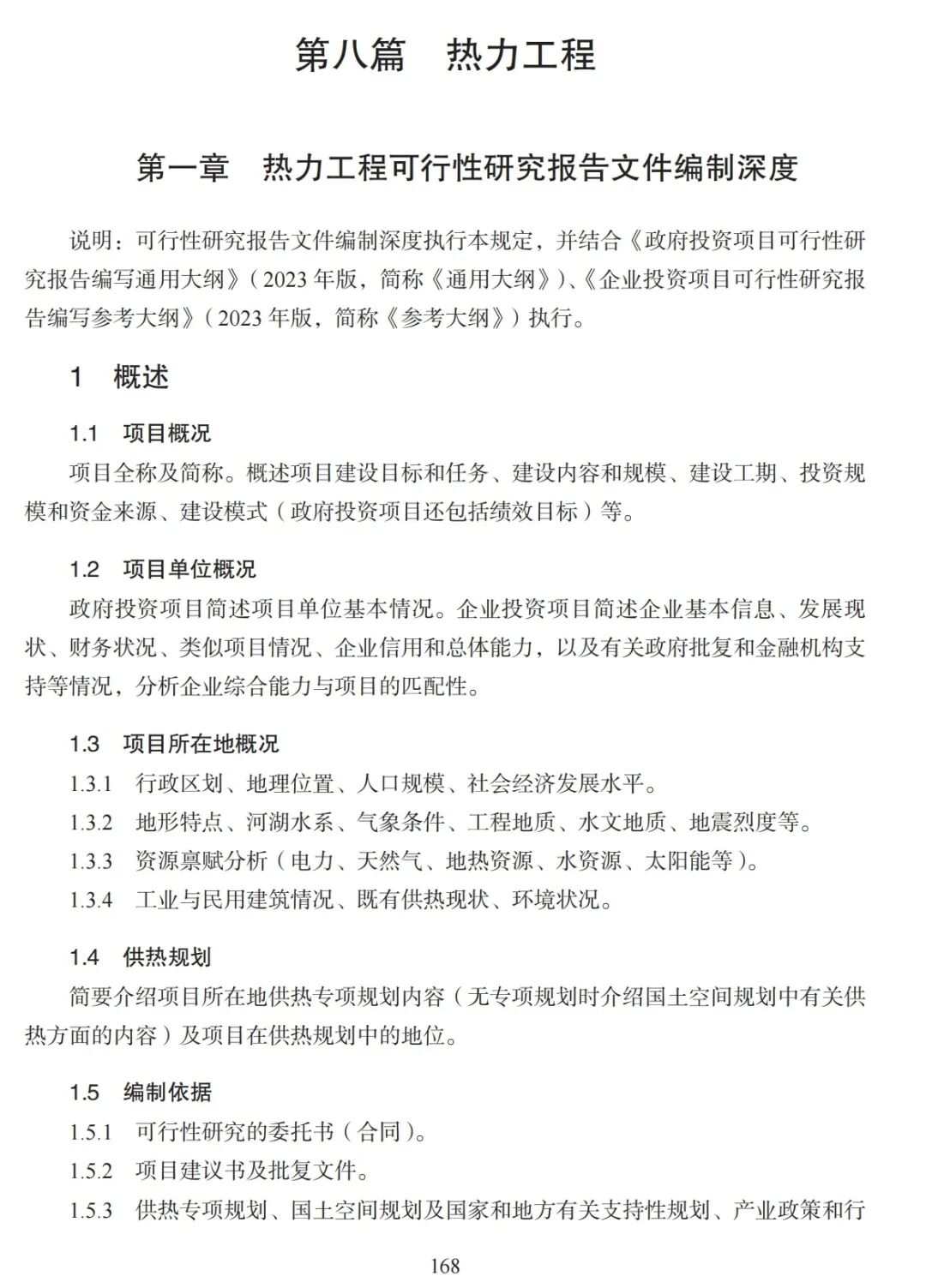
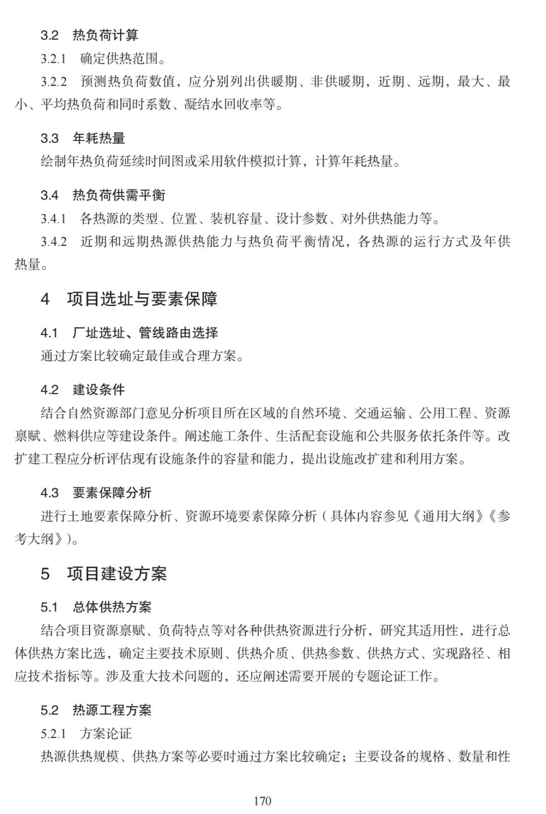
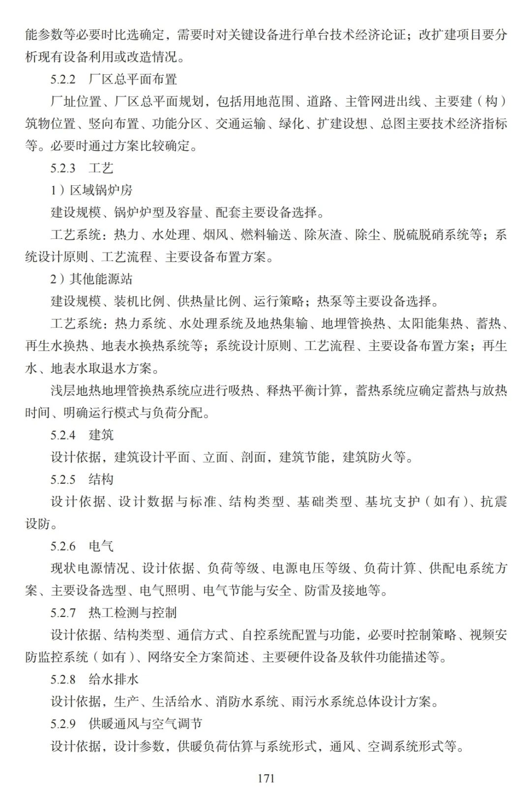
因篇幅较长本文摘选了总则、第八篇热力工程、第十二篇投资估算、经济评价和概预算,点击文章底部“阅读原文”查看《市政公用工程设计文件编制深度规定(2025年版)》全文。

住房城乡建设部关于发布
市政公用工程设计文件编制深度规定(2025年版)的通知
各省、自治区住房城乡建设厅,直辖市住房城乡建设(管)委,北京市规划和自然资源委,新疆生产建设兵团住房城乡建设局:
为进一步贯彻《建设工程质量管理条例》、《建设工程勘察设计管理条例》,保障市政公用工程设计质量,促进市政公用工程行业高质量发展,我部组织有关单位编制了《市政公用工程设计文件编制深度规定》(2025年版)。现予以发布,自2025年10月1日起施行。《住房城乡建设部关于发布市政公用工程设计文件编制深度规定(2013年版)的通知》(建质〔2013〕57号)同时废止。
住房城乡建设部
2025年7月28日






















































