发布日期:2025-06-16
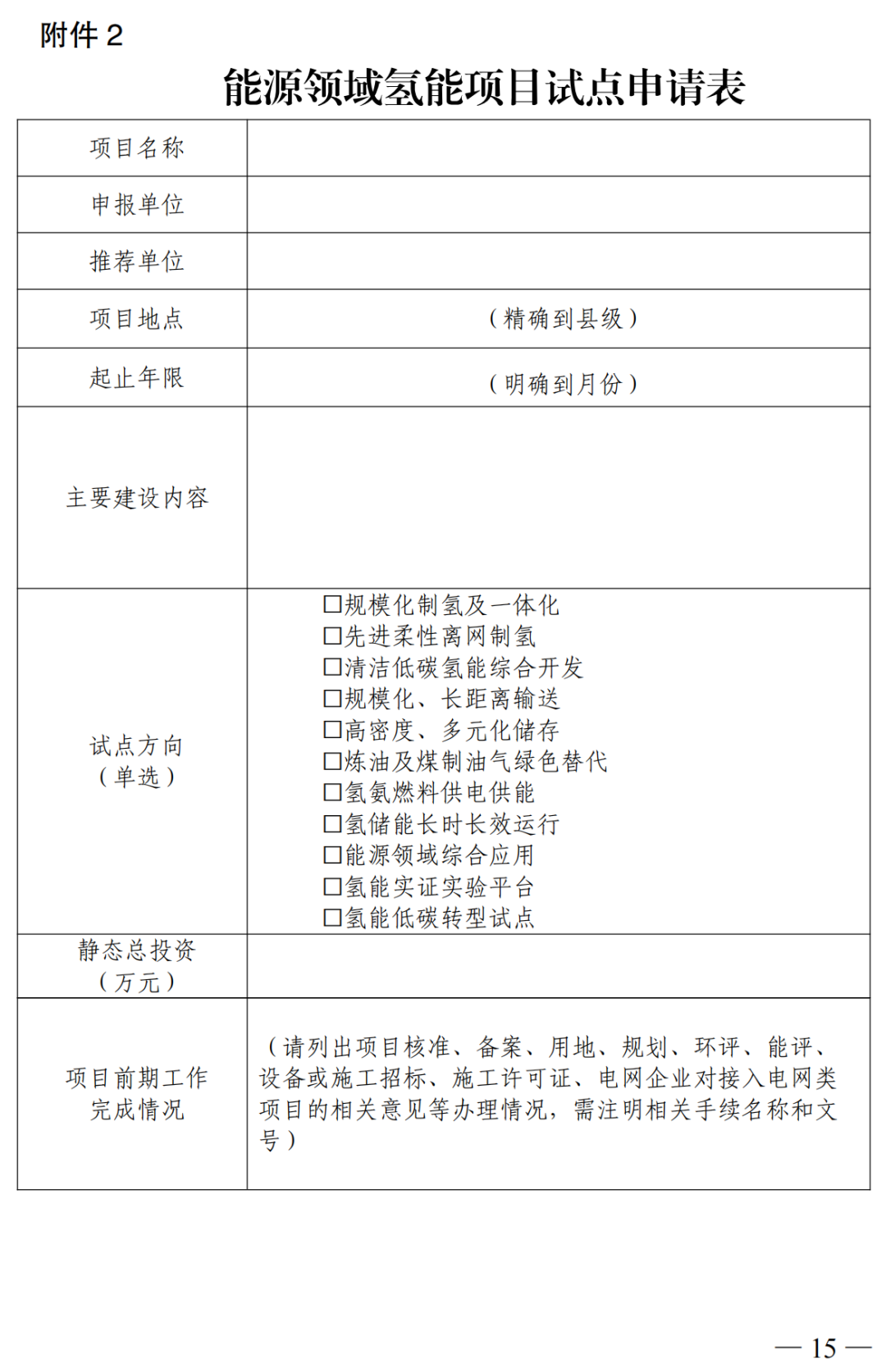
2025年6月10日,国家能源局发布《关于组织开展能源领域氢能试点工作的通知》,将遴选部分项目和区域开展氢能试点工作,进一步推动创新氢能管理模式,探索氢能产业发展的多元化路径,形成可复制可推广的经验,支撑氢能“制储输用”全链条发展。项目和区域试点原则上在3年内建成投产或完成试点任务。
《通知》提出,在矿山、港口、物流、工业等园区,打造以氢能为核心的零碳能源系统。以氢能“制储输用”全链条为枢纽,探索“绿电直连”和降碳价值实现机制,推动园区可再生能源规模化开发替代。《通知》提出,园区交通、工业、建筑等场景80%以上能源消费清洁化。
《通知》明确,根据氢能产业发展需求,积极研究推动可再生能源就近消纳、峰谷分时等体制机制改革,鼓励企业在可再生能源富集地区和用电低谷期进行制氢等生产活动,降低制氢成本,提高能源利用效率。同时,研究健全氢储能、氢发电等项目电价机制和市场机制。


























