发布日期:2020-05-08
2020年4月30日,中共中央办公厅、国务院办公厅发布《省(自治区、直辖市)污染防治攻坚战成效考核措施》,要求围绕污染防治攻坚战目标任务设置考核指标,狠抓重点领域和关键环节。
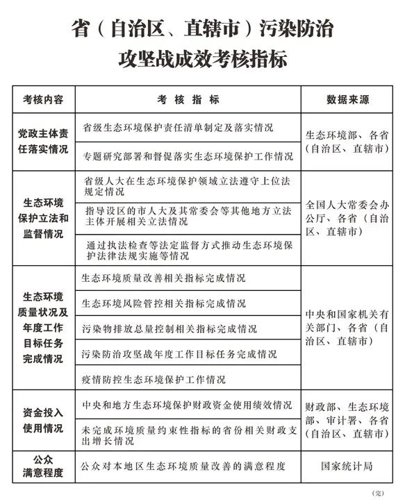
《考核措施》明确,对各省(自治区、直辖市)党委、人大、政府污染防治攻坚战成效的考核主要包括:党政主体责任落实情况、生态环境保护立法和监督情况、生态环境质量状况及年度工作目标任务完成情况、资金投入使用情况、公众满意程度五方面。考核采用百分制评分,根据评分情况,考核结果划分为优秀、良好、合格、不合格4个等级。省(自治区、直辖市)发生特别重大环境污染事件或特别重大生态破坏事件的,考核结果不得确定为优秀。
考核结果作为对省级党委、人大、政府领导班子和领导干部综合考核评价、奖惩任免的重要依据,作为生态环境保护相关财政资金分配的参考依据。

中共中央办公厅、国务院办公厅印发了《省(自治区、直辖市)污染防治攻坚战成效考核措施》,并发出通知,要求各地区各部门结合实际认真贯彻落实。
《省(自治区、直辖市)污染防治攻坚战成效考核措施》全文如下。
第一条 为了贯彻落实习近平生态文明思想,坚决打赢污染防治攻坚战,确保生态环境质量总体改善,生态环境保护水平同全面建成小康社会目标相适应,根据《中共中央、国务院关于全面加强生态环境保护坚决打好污染防治攻坚战的意见》和中央有关规定,制定本措施。
第二条 本措施适用于对各省(自治区、直辖市)党委、人大、政府污染防治攻坚战成效的考核。
第三条 考核工作应当坚持问题导向、突出重点,针对突出生态环境问题,围绕污染防治攻坚战目标任务设置考核指标,狠抓重点领域和关键环节;坚持人民认可、客观公正,规范考核方式和程序,充分发挥社会监督作用;坚持结果导向、注重实效,以考核促进生态环境质量改善和相关工作落实,压实生态环境保护责任。
第四条 考核工作由中央生态环境保护督察工作领导小组牵头组织,中央办公厅、中央组织部、全国人大常委会办公厅、国务院办公厅、生态环境部参加。
第五条 对各省(自治区、直辖市)党委、人大、政府污染防治攻坚战成效的考核,主要包括以下几个方面:
(一)党政主体责任落实情况。考核省级党委和政府落实“党政同责”,专题研究部署和督促落实生态环境保护工作,压实市、县和有关部门生态环境保护责任等情况。
(二)生态环境保护立法和监督情况。考核省级人大在生态环境保护领域立法遵守上位法规定,加强指导设区的市人大及其常委会等其他地方立法主体开展相关立法,通过执法检查等法定监督方式推动生态环境保护法律法规实施等情况。
(三)生态环境质量状况及年度工作目标任务完成情况。考核生态环境质量改善、生态环境风险管控、污染物排放总量控制等情况,污染防治攻坚战年度工作目标任务完成情况,以及疫情防控生态环境保护工作情况。
(四)资金投入使用情况。考核中央和地方生态环境保护财政资金使用绩效以及未完成环境质量约束性指标的省份相关财政支出增长情况。
(五)公众满意程度。考核公众对本地区生态环境质量改善的满意程度。
第六条 考核采用百分制评分,根据评分情况,考核结果划分为优秀、良好、合格、不合格4个等级。生态环境部会同有关部门制定考核指标评分细则。
省(自治区、直辖市)发生特别重大环境污染事件或特别重大生态破坏事件的,考核结果不得确定为优秀。
第七条 考核目标年为2019年和2020年,考核工作于次年7月底前完成。
第八条 考核采取以下步骤:
(一)自评总结。各省(自治区、直辖市)就污染防治攻坚战进展情况和取得成效进行总结,对照考核指标进行自评,形成自评总结报告,报送中央生态环境保护督察工作领导小组,抄送生态环境部。
(二)核实核证。生态环境部会同有关部门对各省(自治区、直辖市)自评总结报告进行核实核证和汇总整理。
(三)综合评价。生态环境部、中央组织部会同有关部门对照考核指标进行综合评价,提出考核等级划分、考核结果处理等建议。
(四)结果反馈。考核结果经党中央、国务院审定后,以中央办公厅、国务院办公厅名义向各省(自治区、直辖市)反馈,并以适当方式进行通报。
第九条 考核结果作为对省级党委、人大、政府领导班子和领导干部综合考核评价、奖惩任免的重要依据,作为生态环境保护相关财政资金分配的参考依据。
第十条 省(自治区、直辖市)考核结果为不合格的,由中央生态环境保护督察工作领导小组对省级党委和政府主要负责人进行约谈,提出限期整改要求;需要问责追责的,由中央纪委国家监委、中央组织部依规依纪依法问责追责。
第十一条 各省(自治区、直辖市)、中央和国家机关有关部门应当及时、准确提供相关数据和资料,确保考核工作顺利进行。对于徇私舞弊、谎报瞒报、篡改数据、伪造资料等造成考核结果严重失真失实的,考核等级直接确定为不合格,将相关信息纳入政务失信记录,并按照有关规定严肃追究相关单位和人员责任。
第十二条 各省(自治区、直辖市)应当参照本措施,结合本地区实际制定相关考核实施方案。
第十三条 本措施由生态环境部商中央组织部负责解释。
第十四条 本措施自2020年4月27日起施行。
附件:省(自治区、直辖市)污染防治攻坚战成效考核指标
