发布日期:2017-02-27
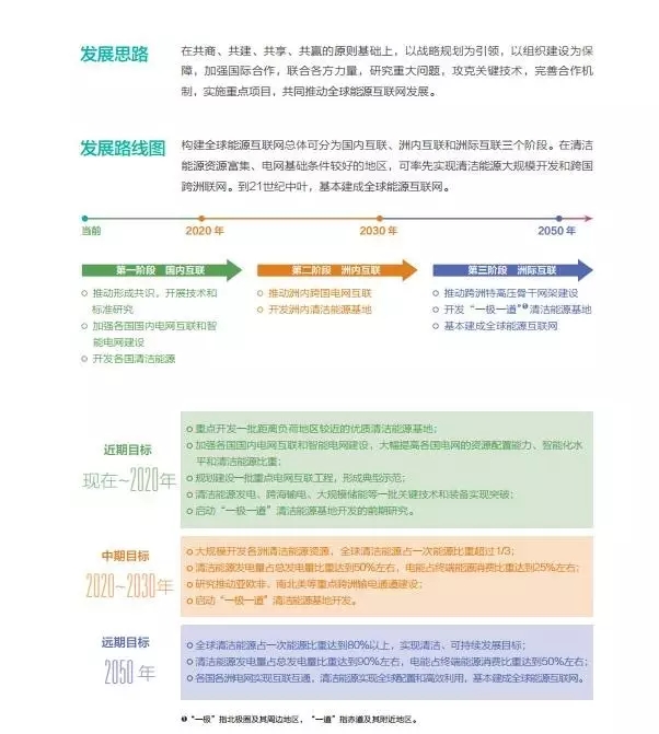
2月22日,全球能源互联网发展合作组织在北京发布《全球能源互联网发展战略白皮书》(以下简称《白皮书》),提出分国内互联、洲内互联和洲际互联三个阶段构建全球能源互联网的路线图。会上还发布了《跨国跨洲电网互联技术与展望》和《全球能源互联网发展与展望(2017)》。
根据《白皮书》的测算,构建全球能源互联网能够拉动世界投资规模超过50万亿美元,将有力带动高端装备制造、新能源、新材料、电动汽车等新兴产业发展,同时获得巨大的时区差、季节差、电价差效益。
全球能源互联网发展合作组织主席刘振亚在开幕致辞中提出,构建全球能源互联网的本质是打造绿色低碳、互联互通、共建共享的世界能源共同体。
构建全球能源互联网能够拉动世界投资规模超过50万亿美元,将有力带动高端装备制造、新能源、新材料、电动汽车等新兴产业发展,同时获得巨大的时区差、季节差、电价差效益。
2030年到2050年,各国各洲电网或将实现互联互通,全球能源互联网成形。


来源:全球能源互联网发展合作组织