发布日期:2024-06-28
2024年6月24日,生态环境部发布《关于高质量推进实施燃煤锅炉超低排放的意见(征求意见稿)》,征求意见截止时间为2024年7月8日。
《意见(征求意见稿)》指出,改造范围包括大气污染防治重点区域保留的燃煤锅炉、其他地区65蒸吨/小时及以上的燃煤锅炉(含以型煤、水煤浆、煤矸石、石油焦、油页岩等为燃料的锅炉),以及全国燃煤自备电厂。
《意见(征求意见稿)》明确,到2028年底前,重点区域煤炭年运输量10万吨及以上的燃煤锅炉使用企业基本完成清洁运输改造;自备电厂基本完成全流程超低排放改造。其他地区65蒸吨/小时及以上燃煤锅炉80%完成有组织、无组织超低排放改造,煤炭年运输量50万吨及以上的燃煤锅炉使用企业基本完成清洁运输改造;80%自备电厂完成全流程超低排放改造。

为贯彻落实《中共中央 国务院关于全面推进美丽中国建设的意见》《国务院关于印发〈空气质量持续改善行动计划〉的通知》等有关要求,我部组织编制了《关于高质量推进实施燃煤锅炉超低排放的意见(征求意见稿)》,现公开征求意见(可登录生态环境部网站http://www.mee.gov.cn/“意见征集”栏目检索查阅)。
各机关团体、企事业单位和个人均可提出意见和建议。有关意见请书面反馈生态环境部大气环境司,并注明联系人及联系方式,电子文档请同时发送至联系人邮箱。征求意见截止时间为2024年7月8日。
联系人:生态环境部大气环境司吴扬威
电话:(010)65645610
邮箱:dqsxmc@mee.gov.cn
地址:北京市东城区东长安街12号
邮编:100006
生态环境部办公厅
2024年6月21日
附件1

附件2
关于高质量推进实施燃煤锅炉超低排放的意见
(征求意见稿)
为贯彻落实《中共中央 国务院关于全面推进美丽中国建设的意 见》《国务院关于印发〈空气质量持续改善行动计划〉的通知》等 有关要求,高质量推进实施燃煤锅炉超低排放,提出以下意见。
一、总体要求
推进实施燃煤锅炉超低排放,要坚持以习近平新时代中国特色社会主义思想特别是习近平生态文明思想为指导,深入贯彻党的二十大精神和二十届二中全会精神,落实全国生态环境保护大会部署, 坚持精准、科学、依法治污,坚持源头防控、过程管控和末端治理 系统提升,有效提高燃煤锅炉全工序、全流程大气污染治理水平, 实现减污降碳协同增效,推动锅炉绿色低碳高质量发展,促进空气 质量持续改善,为美丽中国建设提供有力支撑。
改造范围:大气污染防治重点区域(以下简称“重点区域”, 具体范围见附1)保留的燃煤锅炉、其他地区65蒸吨/小时及以上的燃煤锅炉(含以型煤、水煤浆、煤矸石、石油焦、油页岩等为燃料 的锅炉),以及全国燃煤自备电厂。
主要目标:到2025年底前,重点区域燃煤锅炉及自备电厂基本完成有组织、无组织超低排放改造。其他地区65蒸吨/小时及以上燃煤锅炉60%完成有组织超低排放改造;自备电厂基本完成有组织、无组织超低排放改造。到2028年底前,重点区域煤炭年运输量10万吨及以上的燃煤锅炉使用企业基本完成清洁运输改造;自备电厂基本完成全流程超低排放改造。其他地区65蒸吨/小时及以上燃煤锅炉80%完成有组织、无组织超低排放改造,煤炭年运输量50万吨及以上的燃煤锅炉使用企业基本完成清洁运输改造;80%自备电厂完成全流程超低排放改造。
二、指标要求
燃煤锅炉及自备电厂超低排放是指生产环节(热力生产单元、储运和制备单元等)的大气污染物有组织、无组织排放及运输过程达到超低排放要求。控制指标和措施要求如下。
(一)有组织排放控制指标。颗粒物、二氧化硫、氮氧化物、 氨排放浓度小时均值分别不高于10、35、50、8mg/m³。其他具体指标见附2。达到超低排放的燃煤锅炉及自备电厂每月生产时间至少95%以上时段排放浓度小时均值满足以上要求。
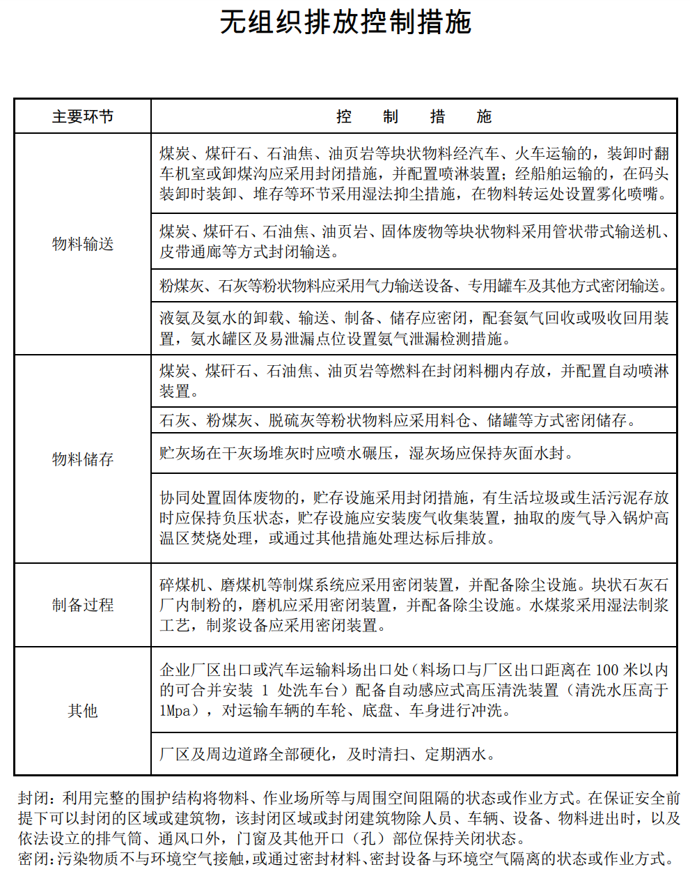
(二)无组织排放控制措施。物料输送、物料储存、制备过程等无组织排放源,在保障安全生产的前提下,采取密闭、封闭等有效控制设施。无组织排放控制设施与生产设施同步正常运行,产尘点及生产设施无可见烟粉尘外逸,厂区整洁无积尘。具体要求见附3。
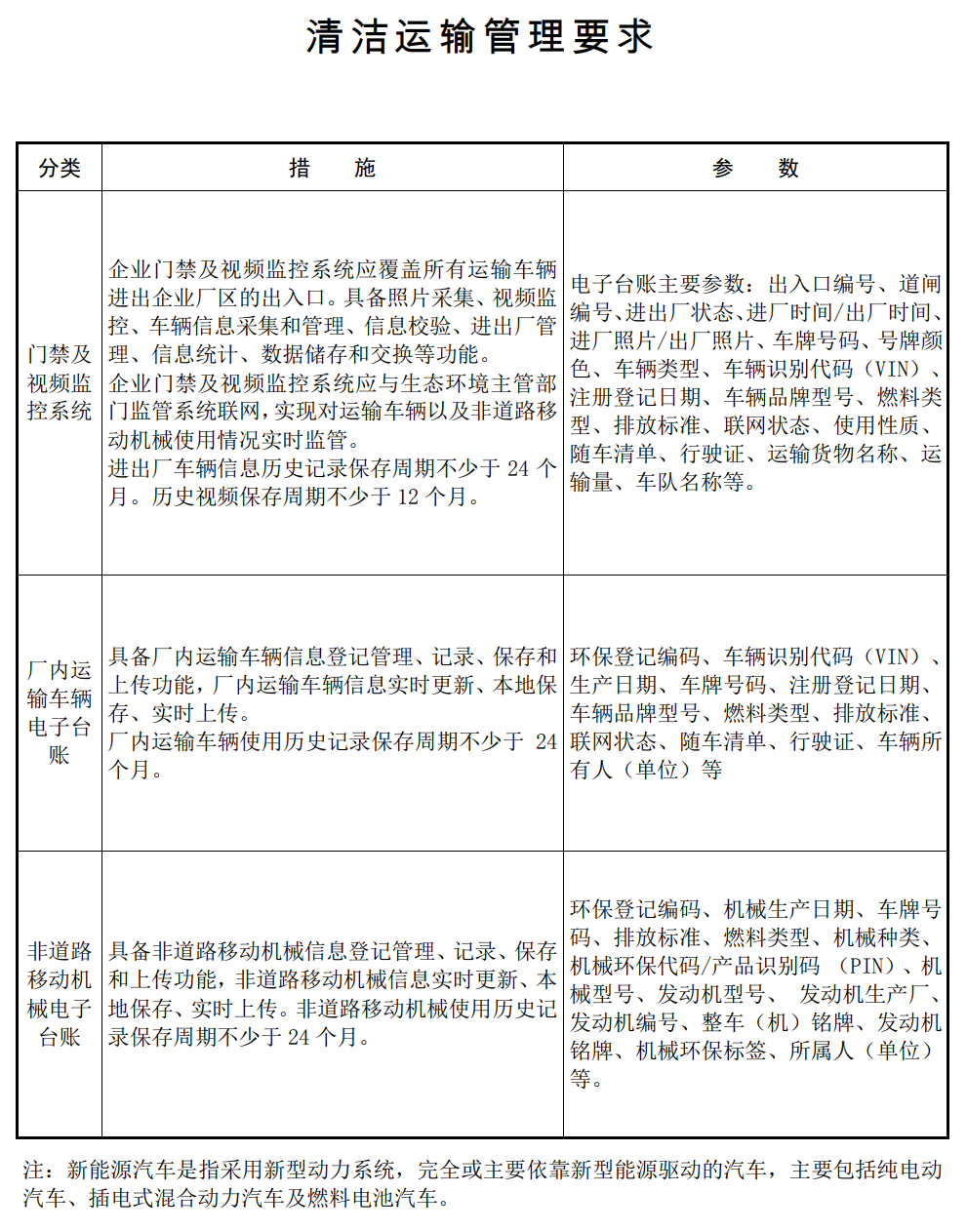
(三)清洁运输要求。自备电厂、燃煤锅炉燃料(含掺烧燃料、协同处置固体废物)、石灰石、灰渣、脱硫副产物等物料采用铁路、水路、管道、管状带式输送机、皮带通廊等清洁方式运输比例不低于80%;达不到的,汽车运输部分全部采用新能源或国六排放标准车辆。重点区域企业清洁运输比例达不到80%的部分采用新能源汽车替代,其他运输部分全部采用新能源或国六排放标准车辆。厂内非道 路移动机械原则上采用新能源,无对应产品的满足国四及以上排放标准。
三、重点任务
(一)推动燃煤锅炉结构优化调整
严格控制新增。原则上不再新增自备燃煤机组。县级及以上城市建成区原则上不再新建35蒸吨/小时及以下燃煤锅炉,重点区域原则上不再新建除集中供暖外的燃煤锅炉,在集中供热管网覆盖范围内禁止新建、扩建分散燃煤供热锅炉。新建燃煤锅炉按照超低排放要求建设,供电煤耗和供热热效率达到煤炭清洁高效利用重点领域标杆水平。
积极开展燃煤锅炉关停整合。加快热力管网建设,依托电厂、大型工业企业开展远距离供热示范,淘汰管网覆盖范围内的燃煤锅炉和散煤。充分发挥30万千瓦及以上热电联产电厂供热能力,对其供热能力范围内的燃煤锅炉和落后小热电机组进行关停或整合。到 2025年,细颗粒物(PM2.5)未达标城市基本淘汰10蒸吨/小时及 以下燃煤锅炉,重点区域全域以及东北地区、天山北坡城市群地 级及以上城市建成区基本淘汰35蒸吨/小时及以下燃煤锅炉。列入淘汰退出计划的燃煤锅炉和自备电厂不再要求实施超低排放改 造。
(二)有序推进现有燃煤锅炉超低排放改造
强化源头控制,优先选用符合国家或地方要求的低硫分、低灰分燃料,推广使用低氮燃烧器、炉膛整体空气分级燃烧、烟气再循环等低氮燃烧技术。因厂制宜选择成熟适用的治理工艺,脱硫优先采用石灰/石灰石-石膏脱硫等高效技术;脱硝优先采用选择性催化 还原技术(SCR)、选择性非催化还原(SNCR)及其技术组合等,循环流化床锅炉采用SNCR脱硝无法稳定达到超低排放要求的,应加装SCR脱硝设施;除尘优先采用袋式除尘、电袋复合除尘等高效技术。按相关技术规范要求设计、建设大气污染治理设施,湿法脱硫设施规范安装除雾器、氧化风机、脱硫废液及副产物处置等关键设备;SCR和SNCR脱硝工艺合理选择反应温度区域;袋式除尘和电袋复合除尘根据烟气特征选择滤料种类,并规范设计过滤面积或集尘面积。
在保障安全生产的前提下,无组织排放控制采用密闭、封闭等有效治理措施。鼓励采用机械化料场、储罐等物料储存方式,产尘点按照“应收尽收”原则合理配置废气收集设施,优化收集风量。优化工艺流程,减少转运环节,降低物料落差,缩短运输距离。鼓励粉煤灰直接外运利用,减少贮灰场堆存量;煤粉和石灰石粉制备应密闭,并配置袋式除尘设施。加强贮存场所环境管理,防止扬尘二次污染。
加强清洁运输改造。积极推动煤炭运输“公转铁”“公转水”,加快煤炭运输铁路专用线重点项目建设,推进共建共享共用,鼓励有条件的企业通过签订共用协议等方式就近使用周边大型电力、钢铁等企业铁路专用线,采用“铁路专用线+新能源车”模式运至厂内;鼓励水运条件好的地区提升煤炭水运比例,采用“水路+新能源车” 绿色低碳公水联运模式。鼓励采用“外集内配”公铁联运模式,支持有条件的地区建立煤炭陆港,集港采用铁路运输,疏港采用新能源车辆、封闭式皮带廊道、管道等倒运至厂内。推动煤炭运输“散 改集”,鼓励采用集装箱运输。
(三)统筹推进燃煤锅炉协同减污降碳
鼓励在超低排放改造时统筹开展减污降碳改造。优化燃煤锅炉设计和生产制造,推广应用新材料、新技术、新工艺,通过优化参数和燃料结构、采用新型热力循环等方式,从源头减少污染物和碳排放。因地制宜推动燃煤锅炉和自备电厂清洁能源替代。引导企业 有序开展煤炭清洁高效利用改造,对供电煤耗、供热热效率低于基 准水平的自备电厂和燃煤锅炉,明确改造升级计划,在规定时限内 升级到基准水平以上,力争达到标杆水平,对于不能按期改造完成 的进行淘汰。
(四)强化全过程精细化管理
实施超低排放改造的燃煤锅炉和自备电厂,可通过加强污染物排放自动监测、过程监控和视频监控设施建设等方式自证稳定达到超低排放要求,包括以下措施:按照附2的监测指标安装自动监控设施,与生态环境部门联网并验收。安装分布式控制系统(DCS),接入锅炉生产及烟气污染治理设施主要参数。重点环节安装高清视频监控设施。自动监测、DCS系统等数据至少保存五年以上,高清视频监控数据至少保存一年以上。完成超低排放改造的燃煤锅炉和自备电厂应当主动申请变更排污许可证,及时将相关要求载入排污许可证。具体要求见附 4、5。
加强运行管理。强化生产组织管理和设备运行维护,提升锅炉运行控制和诊断维护水平。加强大气污染治理设施运行维护,建立定期巡检工作机制,确保生产与治理设施同步运行。精准控制脱硝剂用量,有效控制氨逃逸;定期对脱硫废液进行蒸发结晶或其他利用处置;正常运行除雾器、湿电等措施,减少可凝结颗粒物(CPM) 排放。鼓励通过智能化、数字化系统建设,实现无组织排放点位精 准管控。按照排污许可技术规范要求,规范、准确、完整记录环境 管理台账,如实反映生产设施、污染治理设施运行情况。原则上不 设置烟气旁路,在保障安全生产的前提下,对已有烟气旁路采取彻 底拆除、切断、物理隔离等方式取缔。
强化运输管理。开展清洁运输改造的企业按照《重点行业移动源监管与核查技术指南》(HJ 1321—2023)要求建设门禁及视频监 控系统,建立进出厂运输车辆、厂内运输车辆、非道路移动机械电 子台账。企业应使用达标车辆运输,鼓励与运输企业(个人)签订 车辆排放达标保证书、增加相应合同条款、提供运输车辆年检合格 证明等方式实现车辆的达标管理。具体要求见附6。
四、政策措施与实施保障
(一)加强组织实施。生态环境部会同国家发展改革委、市场监管总局、国家能源局、工业和信息化部、住房城乡建设部、财政 部、交通运输部等组织实施本意见,及时协调解决推进过程中的困 难和问题。生态环境部建立超低排放改造管理台账,定期调度改造 情况。各省(区、市)相关部门制定本地超低排放改造计划,确定 改造任务并细化落实到具体项目,明确完成时间,于2024年12 月 底前报送生态环境部。
(二)加大政策支持。地方可根据实际情况,对符合条件的超低排放改造项目给予支持。按照环境税法有关规定,对达到全流程超低排放水平的企业给予税收优惠,落实购置环境保护专用设备企业所得税抵免优惠政策。鼓励金融机构加大对锅炉节能减排的支持力度。鼓励相关企业充分利用金融工具,加强锅炉设备和技术升级。充分发挥标杆企业引领示范作用,将燃煤锅炉达到全流程超低排放 水平作为企业所在行业A级绩效评级的前置条件;已评定为A级的燃煤锅炉使用企业应对照超低排放指标要求进行改造。
(三)强化监督管理。企业完成超低排放改造并连续稳定运行一个月后,可自行或委托有资质的监测机构和有能力的技术机构,按照本意见指标要求及相关技术要求(见附7)开展评估监测。稳定达到超低排放要求的,可报送当地生态环境部门,并向社会公开超 低排放改造和评估监测情况。地方生态环境部门对已完成超低排放 改造的企业,加强事中事后监管,建立动态管理台账,组织“双随 机”检查,对不能稳定实现超低排放的,及时调整出动态管理名单, 视情取消相关优惠政策。
附1

附2

附3

附4

附5

附6

附7









