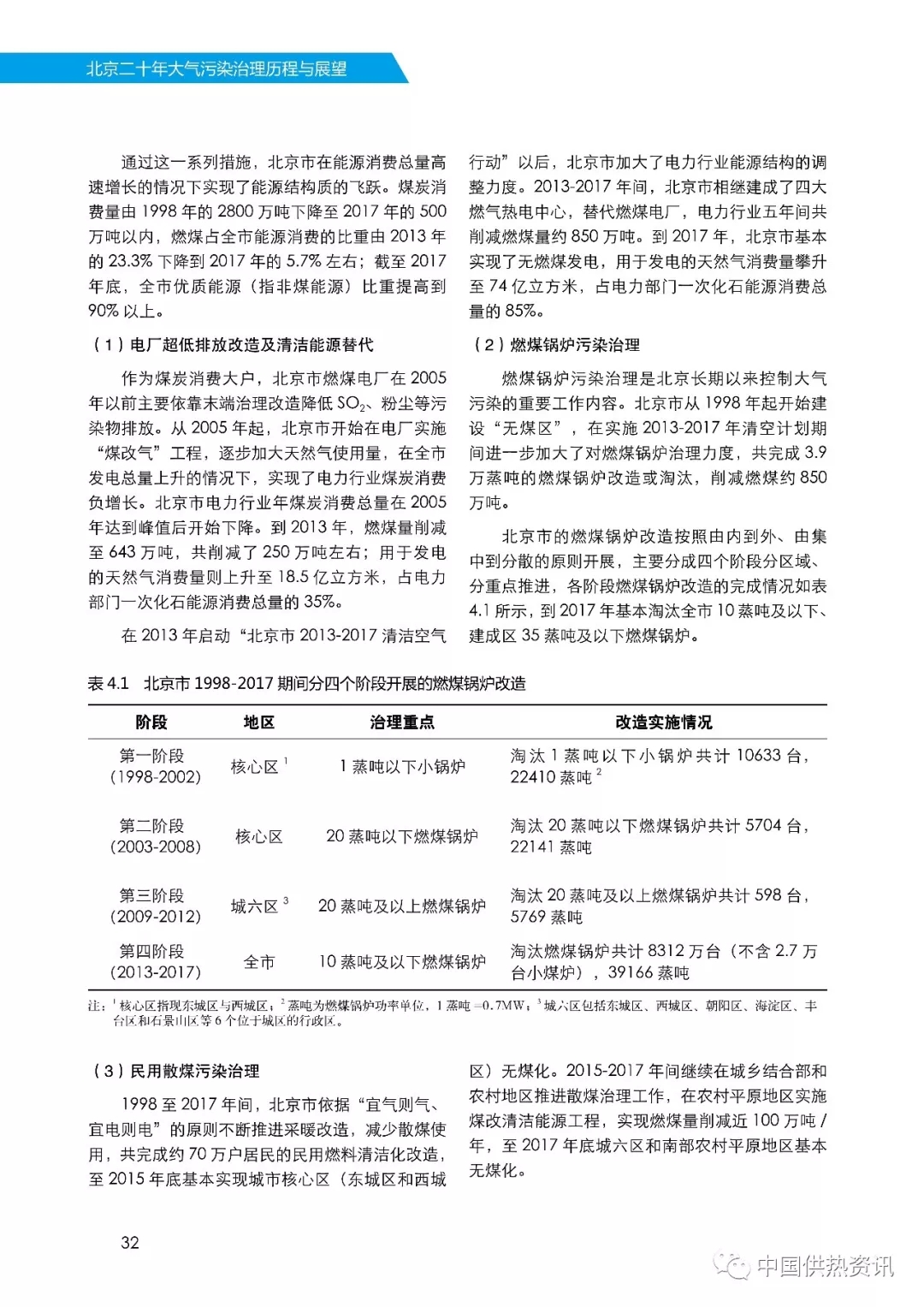
发布日期:2019-03-12
2017年的冬季,北京市取得了大气污染攻坚战的一个里程碑性的胜利,经过二十多年的持续努力和巨大投入,实现了空气质量的显著提升。在2013年到2017年的五年里,北京市环境空气中细颗粒物(PM2.5)的年均浓度从89.5µg/m³下降到了58µg/m³,圆满完成了国家要求的60µg/m³左右的目标,并且,整个京津冀区域实现了PM2.5浓度较2013年降低25%的整体目标。1998年,北京正式打响了治理大气污染的战斗,分阶段采取了数百项具体措施实现了空气质量的持续改善,2013-2017这五年是成效最显著的五年。
