发布日期:2022-12-01
2022年11月11日,吉林省能源局发布《吉林省新能源和可再生能源发展“十四五”规划》。
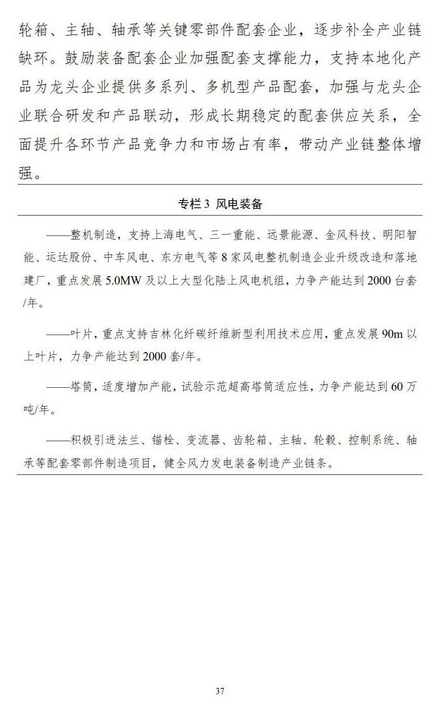
《规划》提出,有序开展老旧煤电机组等容量替代,加快火电机组灵活性调峰改造、供热改造、节能改造。扩大火电的调节区间,缓解全省低谷调峰压力,有效提升全省清洁能源消纳水平。推动能源领域氢能应用,试点示范氢燃料电池供电供热,提高灵活保障能力。
用生物质为企业、机关、学校、居民供应热能,打造低碳小区、低碳村屯、低碳小镇、“零碳”供热乡镇等试点示范项目,提升生物质燃料替代煤炭的比例,扩大生物质能供热替代煤炭供热比重。

吉林省能源局关于印发
《吉林省新能源和可再生能源发展“十四五”规划》的通知
吉能新能〔2022〕371号
省直有关单位,各市(州)发改委、能源局,各县(市、区)发改局、能源局,梅河口市发改局,长白山管委会经济发展局,相关能源企业:
《吉林省新能源和可再生能源发展“十四五”规划》已经我局2022年第12次党组会议通过,并报省政府领导签批同意,现印发给你们,请认真贯彻执行。
吉林省能源局
2022年10月31日
(此件公开发布)


































































