发布日期:2022-12-05
2022年11月21日,河北省自然资源厅印发了《河北省地热资源勘查开发“十四五”规划》。
《规划》显示,平原区地热资源分布面积5.6万平方千米,占平原区面积的76.5%,井口水温一般40~90℃,最高可达130℃,地热流体可开采量9.5亿立方米/年,相当于标准煤1127万吨/年。山区地热资源一般呈点状或带状分布,热水温度一般40~60℃,最高可达97℃。地热流体可开采量1680万立方米/年,相当于标准煤11.2万吨/年。
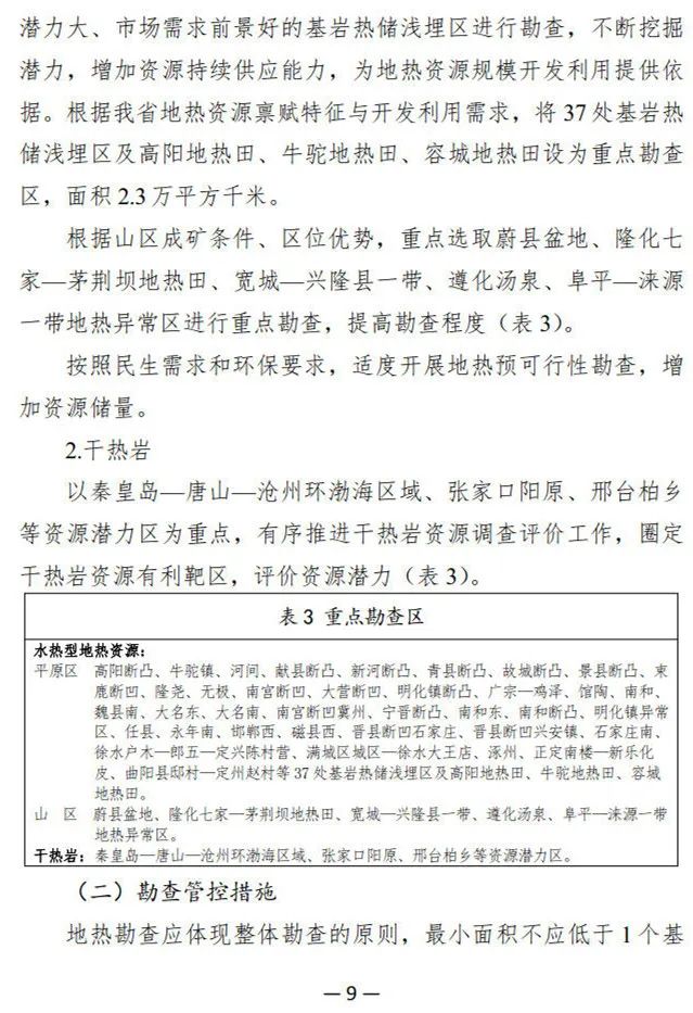
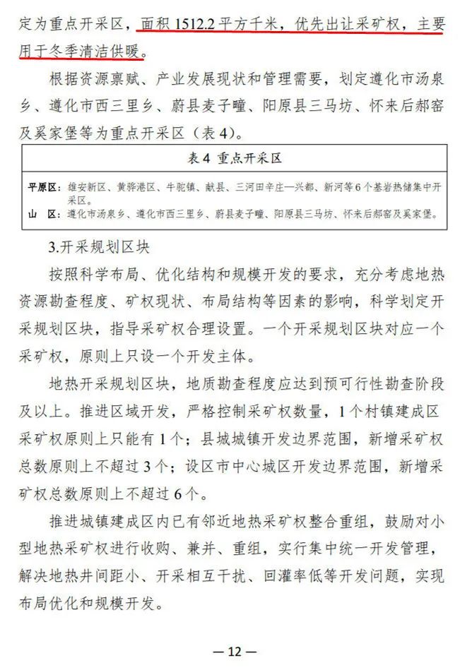
《规划》明确了地热开发利用方向。平原区地热资源开发利用方式以供暖为主,按照“取热不耗水、同层达标回灌”要求开发利用地热资源,在有条件的地区探索采用“密封式、无干扰井下换热”(取热不取水)技术开发利用地热能资源。优先投放基岩热储地热采矿权。限制开采馆陶组热储地热资源,原则上不再新批自然条件下单井取水、回灌能力不足25立方米/小时馆陶组地热采矿权。禁止开采明化镇组热储。山区地热资源在保持资源平衡基础上限量开采,推动地热资源在供暖、医疗康养、生态农业等方面的应用,对供暖类尾水,严格落实回灌措施。重点开采区5处。






















